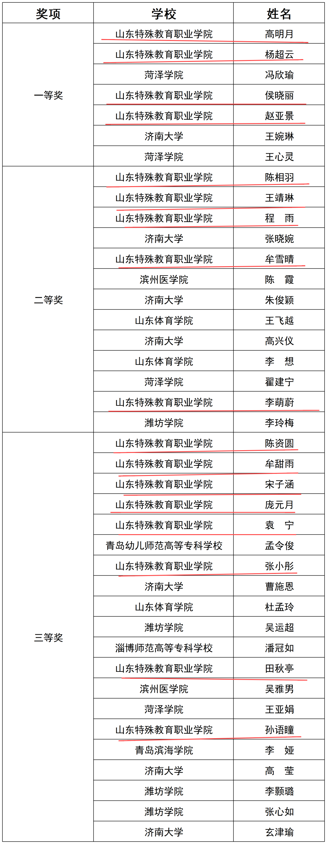
2025年11月14日—15日,山东省第三届残疾儿童康复技能大赛暨第二届高校特殊教育康复技能大赛在山东特殊教育职业学院圆满落幕。我系学子凭借扎实的专业功底、精湛的实操技能与出色的临场应变能力,在众多参赛选手中脱颖而出,四位同学荣获一等奖、五位同学荣获二等奖、八位同学荣获三等奖,充分展现了我系特殊教育专业与言语听觉康复技术专业人才培养的丰硕成果。

为在大赛中展现我系学子风采,赛前我系高度重视、精心筹备。从参赛选手选拔到赛前集训,系部组建了由专业骨干教师组成的指导团队,针对“高校特殊教育康复技能”等核心赛项,制定了“理论强化+模拟实操+案例复盘”的系统化备赛方案。指导教师团队结合赛事标准,逐一对选手的个案评估方法、个性化康复计划制定逻辑、模拟教学展示技巧进行指导,反复打磨细节,帮助选手查漏补缺、提升综合能力。

此次获奖,既是我系学子专业能力的集中展现,也是系部教学质量与人才培养水平的有力证明。下一步,我系将继续秉持“匠心育人、护航成长”的理念,深耕特殊教育与康复专业建设,为全省残疾儿童康复事业与特殊教育事业输送更多高素质专业人才,为推动残疾人康复事业高质量发展贡献系部力量!